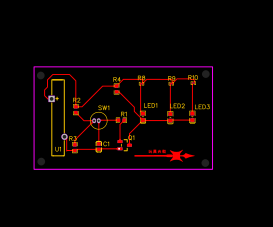
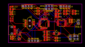
SD2_PCB_桔柚京改(第三版)增加按键、彩灯、蜂鸣器(可做开发板)

标签: 暂无
svg-battery svg-battery-wifi svg-books svg-more svg-paste svg-pencil svg-plant svg-ruler svg-share svg-user Created with Sketch. svg-double-arrow