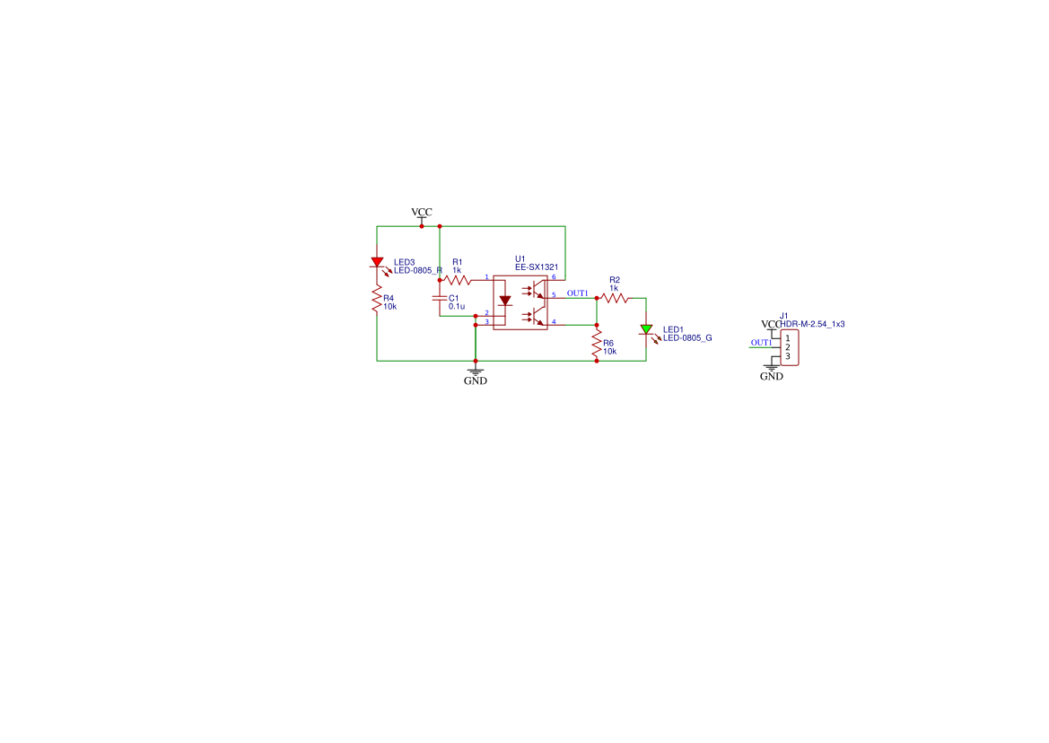
一款STM32F407VET6开发板原理图 COPY

标签: 产品原理图
svg-battery svg-battery-wifi svg-books svg-more svg-paste svg-pencil svg-plant svg-ruler svg-share svg-user Created with Sketch. svg-double-arrow